网站支持IPv6
智能问答
|
个人中心
|
智乐山
|
长者专区
|
适老版
|
无障碍
|
繁
网站首页
党务公开
政务公开
政务服务
政民互动
走进乐山
数据开放
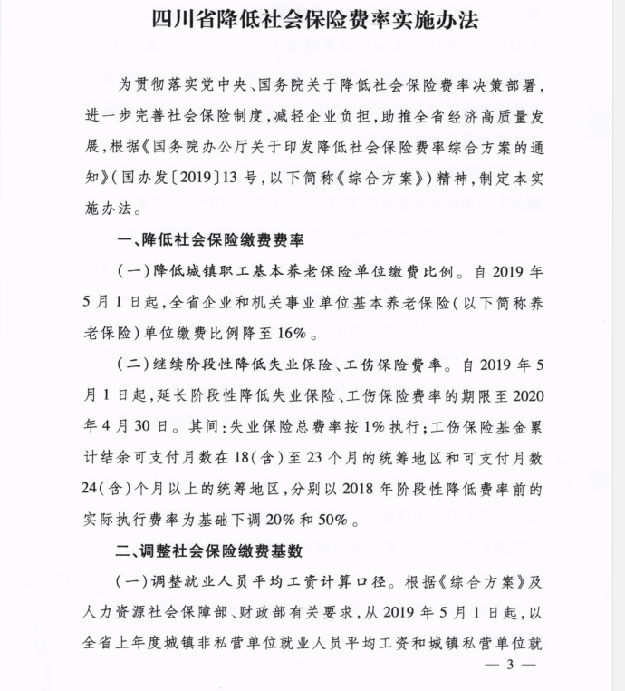
四川省人民政府办公厅关于印发四川省降低社会保险费率实施办法的通知
2019-04-26 09:38:57
来源: 市人力资源社会保障局
【字体:
大
中
小
】
扫一扫在手机打开当前页
【打印本页】
【返回顶部】
网站地图
隐私条款
网站声明
联系我们
主办单位:乐山市人民政府办公室
承办单位:乐山市数据局
网站标识码 5111000002
蜀ICP备 12011101号-1
川公网安备 51110202000199号
政务新媒体矩阵
乐山发布
×
温馨提示:
请完成个人中心登录后进行相关操作。
登录