• 索 引 号 : 00855020x/2018-00036
  • 公文种类: 其他
  • 发布机构: 市教育局
  • 成文日期:
  • 发布日期: 2018-11-29
  • 文  号: 乐中教发〔2018〕69号
  • 有 效 性 : 有效
  • 公开时限: 常年公开

关于印发《乐山市市中区城区义务教育招生办法》的通知

  
  乐山市市中区教育局
  关于印发《乐山市市中区城区义务教育招生办法》的通知


  区境内各义务教育学校:

  《乐山市市中区城区义务教育招生办法》已完成发布前的规定程序,经乐山市市中区城区义务教育招生领导小组审定,同意向社会发布,于2019年施行。现将《乐山市市中区城区义务教育招生办法》印发给你们,请各校认真贯彻执行,并做好宣传工作。

                                                                                                          乐山市市中区教育局

                                                                                                           2018年9月30日

  
乐山市市中区城区义务教育招生办法


  为贯彻落实《中华人民共和国义务教育法》和《四川省〈中华人民共和国义务教育法〉实施办法》,按照教育部和省、市教育行政部门关于义务教育招生工作的相关文件要求,结合乐山市市中区城区的实际情况,特制定乐山市市中区城区义务教育招生办法。

  一、招生原则

  1.坚持公开、公平、公正的原则;

  2.坚持市区一体、以区为主的原则;

  3.坚持划片、免试、就近的原则;

  4.坚持户籍为主、分类录取的原则;

  5.坚持公、民办学校同步招生的原则。

  二、招生办法

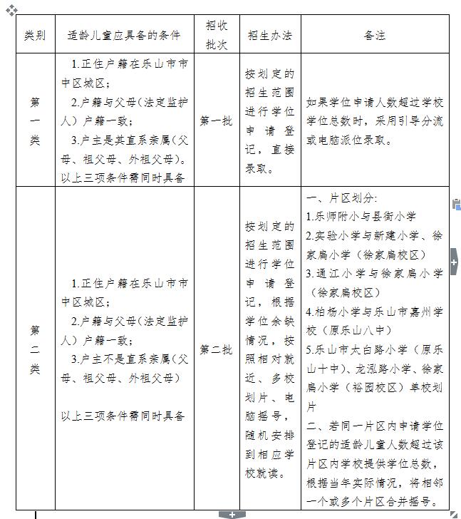
  (一)乐山市市中区城区公办小学新生招生办法

  1.招生对象

  具有乐山市市中区城区(泊水街街道办事处、上河街街道办事处、张公桥街道办事处、柏杨街道办事处、通江街道办事处、肖坝街道办事处、大佛街道办事处所辖行政区域)户籍和具有乐山市市中区城区居住证的进城务工人员等随迁子女。当年8月31日前(含8月31日)年满6周岁,未注册全国义务教育学籍,并具有接受普通教育能力的适龄儿童。

  2.地段划分

  根据乐山市市中区城区义务教育学校布局情况、常住人口分布情况和学校办学规模,按照就近入学、相对稳定的原则,以社区划分为主,并兼顾街道和村社。乐山市市中区城区公办小学一年级新生招生地段表详见附件。

  3.学位申请时间和方法

  需要在乐山市市中区城区公办小学就读的适龄儿童(包括乐山市市中区城区正住户籍适龄儿童、具有乐山市市中区城区居住证的进城务工人员等随迁子女),须在当年4月上旬在市中区教育局网站(网址:)进行网上学位申请。

  4.录取办法

  (1) 乐山市市中区城区公办小学新生入学实行适龄儿童户籍与父母(法定监护人)户籍一致的原则,即适龄儿童与父亲或母亲为同一户口簿,并视户主情况分类分批录取。具体分类分批录取办法如下:

  (2)适龄儿童户籍迁入乐山市市中区城区,但户籍不随父母(法定监护人)而随他人的,原则上回父母(法定监护人)户籍所在地就读。

  (3)适龄儿童户籍迁入乐山市市中区城区的时限为当年3月31日前(含3月31日)。当年3月31日以后,因父母工作变动、住址迁移等原因,户籍迁入乐山市市中区城区的适龄儿童,不纳入电脑派位录取,由城区招生领导小组办公室根据学校学位余缺情况,统筹安排就读。

  (4)具有乐山市市中区城区居住证的适龄儿童录取办法详见后面第(三)条具有乐山市市中区城区居住证的进城务工人员等随迁子女就读办法。

  (二)乐山市市中区城区公办初中新生招生办法

  1.招生对象

  具有乐山市市中区城区户籍和乐山市市中区城区居住证的进城务工人员等随迁子女,并有全国义务教育学籍的小学毕业生,且未被民办学校录取。

  2.招生办法

  城区公办初中新生招生工作采用两种方式进行,一是电脑派位招生录取,二是直接就近入学。

  2.1 电脑派位招生录取

  2.1.1 电脑派位方法

  按照“依据户籍、划分片区、电脑派位、公开录取”的原则,将学生的姓名、性别、学籍号、所属片区输入电脑,由电脑按各初中学校招生计划数进行随机派位公开录取。

  2.1.2 电脑派位的学校

  进行电脑派位录取的初中学校有市实验中学、乐山七中、乐山五中、乐山市嘉州学校。

  2.1.3 电脑派位录取对象

  (1)户籍在城北片的小学毕业生,所属地段包括:北门桥社区、竹公溪社区、王浩儿社区、徐家扁社区、牛咡桥社区、高墩子社区、茶坊社区、柏杨社区、通江社区、岷河社区。按照城北片初中学校(乐山市实验中学、乐山七中、乐山市嘉州学校)的招生计划,进行电脑随机派位录取。

  (2)户籍在城南片的小学毕业生,所属地段包括:肖坝社区、斑竹湾社区、白塔街社区、黄家山社区、县街社区、较场坝社区、兴发街社区、府街社区、桂花楼社区、新村街社区、人民西路社区、紫云街社区、水井冲社区、圣水街社区、文昌宫社区、石雁儿社区、青果山社区、演武街社区、碧山路社区、龙泓路社区、篦子街社区、大田社区、共和社区、任家坝村、大佛坝村。城南片的学生由电脑直接派位到乐山五中就读。

  (3)符合电脑派位录取条件的残疾学生,由学生本人提出申请,学校签注意见,经乐山市市中区城区招生领导小组办公室审核后,直接安排就近入学,不参加电脑派位录取。

  2.2 直接就近入学

  直接就近入学对象不参加电脑派位录取,按照相对就近原则,直接在相应的初中学校报名就读。

  (1)户籍在王河社区、敖坝社区、檀木嘴村的小学毕业生直接就读乐山七中。

  (2)户籍在蟠龙社区、石龙社区、长征社区、道座庙社区、青江社区、乐达社区的小学毕业生直接就读乐山嘉州学校(原乐山八中)。

  (3)户籍在大石桥社区的小学毕业生就读城南学校。

  (三)具有乐山市市中区城区居住证的进城务工人员等随迁子女就读办法

  具有乐山市市中区城区居住证的进城务工人员等随迁子女在网上申请学位后,由乐山市市中区城区招生领导小组办公室统筹安排就读。

  (1)乐山市市中区城区公办中小学,在完成正住户籍适龄儿童的录取后,若有剩余学位,可招收本校辖区范围内具有乐山市市中区城区居住证的进城务工人员等随迁子女入学。

  (2)除乐山市市中区城区公办中小学外,具有乐山市市中区城区居住证的进城务工人员等随迁子女还可在城北小学、荔德小学、牟子学校、城南学校、全福学校、乐山十三中等相关学校就读。

  (四)现役军人等子女就读办法

  现役军人、烈士、华侨、进藏干部子女等在乐山市市中区城区接受义务教育,按乐山市市中区城区正住户籍适龄儿童对待。

  (五)民办义务教育学校招生办法

  民办学校与公办学校同步招生,民办学校需将招生方案报乐山市市中区城区招生领导小组办公室备案后才能进行报名登记。民办学校不划定招生地段,依据招生计划,自主招生。被民办学校录取的适龄儿童不再参加公办学校的录取。

  三、实施时间

  本办法自2019年开始施行。

  四、其他

  1.本招生办法将根据乐山城市建设和教育改革发展情况,结合当年适龄儿童入学就读的实际需求,在具体招生时作相应的调整和补充。具体招生事项,详见当年《乐山市市中区城区义务教育招生入学的通知》。

  2.本办法最终解释权归乐山市市中区城区义务教育招生工作领导小组。

  附件:《乐山市市中区城区公办小学一年级新生招生地段表》

                                                                                                        2018年9月26日

  
附件

  
  乐山市市中区城区公办小学一年级新生招生地段表


  1.乐师附小:斑竹湾社区、白塔街社区、肖坝社区1至6组(含成都理工大学工程技术学院、23公司、满庭芳、理工花园、锦邻、莱茵水岸、佛伦堡、学府花园、乐山市外国语小学、乐山外国语学校)、共和社区2、4至9组。

  2.县街小学:县街社区、较场坝社区、黄家山社区、府街社区、桂花楼社区、紫云街社区、兴发街社区、新村街社区、水井冲社区、圣水街社区、大田社区、大佛坝村、肖坝社区7至12组(含原属肖坝社区5组的北欧印象住宅小区,含原属肖坝社区6组的海泊蓝庭、M公馆、御墅住宅小区,含新划入肖坝社区管辖的滟澜洲住宅小区)

  3.新建小学:人民西路社区、青果山社区、文昌宫社区、石雁儿社区、竹公溪社区、共和社区(1、3组)。

  4.实验小学:北门桥社区、牛咡桥社区、茶坊社区(从天星路南端市委起,沿朝霞路至凤凰桥折向北,沿凤凰路南段至华联折向东,沿柏杨中路至银丰商务大厦折向南,沿天星路至市委止)

  5.徐家扁小学(徐家扁校区):演武街社区、徐家扁社区、王浩儿社区、通江社区(银湾街以北,通悦路以东至岷江为界的三角形区域,包括莱佛士、若水苑、置地新府等三个小区)

  6.徐家扁小学(裕园校区):高墩子社区

  7.通江小学:通江社区(不含徐家扁小学招生范围)、岷河社区、王河社区、敖坝社区、檀木嘴村。

  8.柏杨小学:柏杨社区、茶坊社区(不含实验小学招生范围)

  9.龙泓路小学:碧山路社区、龙泓路社区、篦子街社区、任家坝村

  10.乐山市嘉州学校(原乐山八中):蟠龙社区、石龙社区、乐达社区

  11.乐山市太白路小学(原乐山十中):长征社区、青江社区、道座庙社区。

  12.城南学校:大石桥社区、钓鱼台社区、九峰镇所辖村社

  13.其他:牟子镇翡翠社区的适龄儿童由牟子学校统筹安排在牟子镇马边河小学或牟子学校就读。
相关附件:

20181129115135749398.jpg

扫一扫在手机打开当前页
【打印本页】
【返回顶部】
主办单位:乐山市人民政府办公室
承办单位:乐山市数据局
政务新媒体矩阵
乐山发布