网站支持IPv6
智能问答
|
个人中心
|
智乐山
|
长者专区
|
适老版
|
无障碍
|
繁
网站首页
党务公开
政务公开
政务服务
政民互动
走进乐山
数据开放
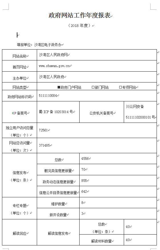
沙湾区:2018年度政府网站工作年度报表
2019-01-18 16:53
来源: 沙湾区
【字体:
大
中
小
】
2018沙湾区政府网站工作年度报表.docx
2
3
4
1
扫一扫在手机打开当前页
【打印本页】
【返回顶部】
网站地图
隐私条款
网站声明
联系我们
主办单位:乐山市人民政府办公室
承办单位:乐山市数据局
网站标识码 5111000002
蜀ICP备 12011101号-1
川公网安备 51110202000199号
政务新媒体矩阵
乐山发布